Du kannst keine neue Antwort schreiben
Seiten (7): « 1 2 [3] 4 5 6 7 »

Autor Thema 
Tom

Grand Master of Rocketry


Administrator

Tom

Registriert seit: Aug 2000

Wohnort: Neustadt

Verein: T2 , SOL-1

Beiträge: 5257

Status: Offline

Beitrag 6717912 [Alter Beitrag17. Januar 2008 um 20:00]

[Melden] Profil von Tom anzeigen    Tom eine private Nachricht schicken   Besuche Tom's Homepage    Mehr Beiträge von Tom finden

Zitat:
Original geschrieben von FabianH


Das Problem ist, ich habe null Erfahrung mit:
- LCD-Ansteuerung
- ADCs auslesen
- Uhrzeitprogrammierung
- I²C
roll eyes (sarcastic)

Mfg Fabian




Hi Fabian,

hast Du Dir mal die C-Control's von Conrad angesehen ?
Die können schon viel von zuhause aus, ohne dass Du große Programmierkunststücke erlernen musst.
Vielleicht könnte das eine Hilfe sein ?
Ich mag die Teile und das BASIC++ ganz gerne, da mir viel abgenommen wird.
Bspw. kann ich bei der M-Unit direkt ein DCF77 Takt einspeisen und kann mit nem Dreizeiler die Uhrzeit darstellen....

Schau mal unter :

http://www.c-control-support.net/

nach der Station 2.0

Ist zwar etwas teurer, aber wenn Du alles zusammenrechnest ....

Gruß
Tom

FabianH

Grand Master of Rocketry


Supervisor

FabianH

Registriert seit: Okt 2003

Wohnort: Gevelsberg

Verein: Ramog, Solaris-RMB, FAR

Beiträge: 4123

Status: Offline

Beitrag 6717914 [Alter Beitrag17. Januar 2008 um 20:18]

[Melden] Profil von FabianH anzeigen    FabianH eine private Nachricht schicken   Besuche FabianH's Homepage    Mehr Beiträge von FabianH finden

Also da komme ich auf jeden Fall günstiger weg. Denn Relais und die ganzen Ausgangstreiber muss ich ja so oder so basteln. Gehäuse und Shukos ebenso.

Ich werde schon das ganze auf Atmel-basis machen, dafür ist doch der Kurs entstanden, um eigene Projekte zu verwirklichen!

Die Programmierung wird schon klappen. Aber erstmal muss das Konzept stehen. Sprich externe RTC oder mach ich das intern im µC? Reines Tastenmenü oder Hyperterminal-bedienung? All sowas sollte ich erstmal wissen. Dann mach ich mir eine Liste aller Bauteile und kann eine reltiv genaue Kostenvorhersage machen, ggf. kann ich abspecken. Wenn der erste Prototyp dann läuft, werde ich mal sehen was sich modular machen lässt. Ich wüsste schon einige andere Anwendungsfälle.


MfG Fabian
CharlyMai

Foren-Prediger


Administrator

CharlyMai

Registriert seit: Mär 2005

Wohnort: Fuhrberg

Verein: SOLARIS-RMB e.V. (P2;T2) / AGM / TRA#21598

Beiträge: 1979

Status: Offline

Beitrag 6717922 [Alter Beitrag18. Januar 2008 um 11:22]

[Melden] Profil von CharlyMai anzeigen    CharlyMai eine private Nachricht schicken   Besuche CharlyMai's Homepage    Mehr Beiträge von CharlyMai finden

Zitat:
Die Programmierung wird schon klappen.



Na klar .. auch wenn ich wenig (bis keine) Zeit im Moment habe um Kursteile zu schreiben, lasse ich jedoch keinen mit irgendwelchen Fragen hängen ...

und .. auf der Messe haben wir ja vielleicht ein wenig zeit .. :-P

viele Grüße
Charly

•"Der Glaube an eine bestimmte Idee gibt dem Forscher den Rückhalt für seine Arbeit.
Ohne diesen Glauben wäre er verloren in einem Meer von Zweifeln und halbgültigen Beweisen." Konrad Zuse

•Konstruiere ein System, das selbst ein Irrer anwenden kann, und so wird es auch nur ein Irrer anwenden wollen.

SOLARIS-RMB e.V. AGM
FabianH

Grand Master of Rocketry


Supervisor

FabianH

Registriert seit: Okt 2003

Wohnort: Gevelsberg

Verein: Ramog, Solaris-RMB, FAR

Beiträge: 4123

Status: Offline

Beitrag 6717929 [Alter Beitrag18. Januar 2008 um 19:24]

[Melden] Profil von FabianH anzeigen    FabianH eine private Nachricht schicken   Besuche FabianH's Homepage    Mehr Beiträge von FabianH finden

So, bin grade mal aus der firma wieder dapennen sleepy
Ne ganz so schlimm ists nicht.
Vom Prinzip müsste ich nur geklärt haben, wie ich Hardwaremäßig arbeite. Denn dann kann ich schonmal löten, programmieren kann man dann immernoch anders.

Also hardware die ich nun noch in meinen Schaltplan einbinde, wäre:
- RS232 schnittstellen -> dieses Sample könnte ich bei maxim mitbestellen: http://datasheets.maxim-ic.com/en/ds/MAX220-MAX249.pdf
- I²C -RTC

LCD hab ich schon drin. RS232 werde ich aber im Kabel machen, und nur die Pins rausführen.

MfG Fabian
Neil

99.9% harmless nerd


Administrator

Neil

Registriert seit: Aug 2000

Wohnort: Delft

Verein: SOLARIS

Beiträge: 7776

Status: Offline

Beitrag 6717930 [Alter Beitrag18. Januar 2008 um 19:34]

[Melden] Profil von Neil anzeigen    Neil eine private Nachricht schicken   Neil besitzt keine Homepage    Mehr Beiträge von Neil finden

Hi,

warum bohrst du nicht das Kursboard auf. Du mußt da nur Treiber für die digitalen Ausgänge einbinden. RS-232 und Display sind schon vorhanden.

Gruß

Neil

Die Erde ist eine Scheibe. Egal in welche Richtung sich die Menschheit bewegt, sie geht immer auf einen Abgrund zu.


FabianH

Grand Master of Rocketry


Supervisor

FabianH

Registriert seit: Okt 2003

Wohnort: Gevelsberg

Verein: Ramog, Solaris-RMB, FAR

Beiträge: 4123

Status: Offline

Beitrag 6717931 [Alter Beitrag18. Januar 2008 um 20:25]

[Melden] Profil von FabianH anzeigen    FabianH eine private Nachricht schicken   Besuche FabianH's Homepage    Mehr Beiträge von FabianH finden

Die Sterrung wird ja bei meiner kollegin installiert, ich gebe das Kursboard ungerne weg. Zudem möchte ich eine komplett eigene Sterung bauen, ich habe mit den Boards ja meine Lichtanlage gebaut, nun geht der Schritt Richtung komplett eigenständige Steuerung.

Mfg Fabian
CharlyMai

Foren-Prediger


Administrator

CharlyMai

Registriert seit: Mär 2005

Wohnort: Fuhrberg

Verein: SOLARIS-RMB e.V. (P2;T2) / AGM / TRA#21598

Beiträge: 1979

Status: Offline

Beitrag 6717932 [Alter Beitrag18. Januar 2008 um 20:48]

[Melden] Profil von CharlyMai anzeigen    CharlyMai eine private Nachricht schicken   Besuche CharlyMai's Homepage    Mehr Beiträge von CharlyMai finden

Du sollst ja auch nicht das Bord selber nehmen, sondern aus dem Schaltplan die "Features" rausziehen :-)

greetz
Charly

•"Der Glaube an eine bestimmte Idee gibt dem Forscher den Rückhalt für seine Arbeit.
Ohne diesen Glauben wäre er verloren in einem Meer von Zweifeln und halbgültigen Beweisen." Konrad Zuse

•Konstruiere ein System, das selbst ein Irrer anwenden kann, und so wird es auch nur ein Irrer anwenden wollen.

SOLARIS-RMB e.V. AGM
FabianH

Grand Master of Rocketry


Supervisor

FabianH

Registriert seit: Okt 2003

Wohnort: Gevelsberg

Verein: Ramog, Solaris-RMB, FAR

Beiträge: 4123

Status: Offline

Beitrag 6718911 [Alter Beitrag19. Januar 2008 um 14:53]

[Melden] Profil von FabianH anzeigen    FabianH eine private Nachricht schicken   Besuche FabianH's Homepage    Mehr Beiträge von FabianH finden

Achso, ja das habe ich quasi gemacht. Für RS232 werde ich aber die nur die Pins herrausführen. Dann kann ich die Portpins weiter verwenden, und bei Bedarf auf die Schnittstelle umschalten. Ich werde dann im Stecker oder so das IC unterbringen, so brauche ich für andere Projekte nur das Kabel an die Pins klemmen. ich brauche ja nur TxD und Rxd sowie +5V und Masse.

Nur beim LCD habe ich die Widerstände(Pin 7-14 und 16) noch nicht drin, wie beim Kursboard. Die müssen zwingend an jedes LCD?

Mfg Fabian
FabianH

Grand Master of Rocketry


Supervisor

FabianH

Registriert seit: Okt 2003

Wohnort: Gevelsberg

Verein: Ramog, Solaris-RMB, FAR

Beiträge: 4123

Status: Offline

Beitrag 6718918 [Alter Beitrag19. Januar 2008 um 15:53]

[Melden] Profil von FabianH anzeigen    FabianH eine private Nachricht schicken   Besuche FabianH's Homepage    Mehr Beiträge von FabianH finden

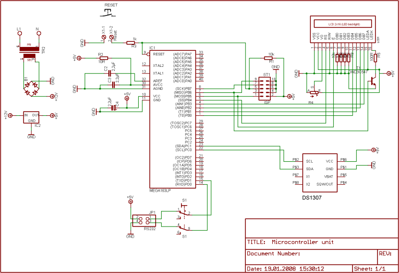
Also soweit bin ich im Moment, beim LCD fehlen wie gesagt noch Widerstände, und da ists auch ein wenig unübersichtlich. Die RTC ist auch noch nicht fertig angeschloßen. Hier mal als Bild:

Und als EAGLE-file:
Anhang: microcontroller unit.rar

MfG Fabian
FabianH

Grand Master of Rocketry


Supervisor

FabianH

Registriert seit: Okt 2003

Wohnort: Gevelsberg

Verein: Ramog, Solaris-RMB, FAR

Beiträge: 4123

Status: Offline

Beitrag 6770905 [Alter Beitrag23. April 2008 um 18:19]

[Melden] Profil von FabianH anzeigen    FabianH eine private Nachricht schicken   Besuche FabianH's Homepage    Mehr Beiträge von FabianH finden

Das Projekt ist nicht tot, kam nur in letzter Zeit nicht dazu. Grad drängt meine Arbeitkollegin wieder, deswegen bin ich grad an dem Kostenvoranschlag. Abgesehen von Schaltern und den Ausgangtreiber mit Relais usw. fehlt eurer Meinung nach was im Schaltplan.

I2C-Uhr
LCD
µC
RS232
Trafo
Gleichrichter
Diverse Kondensatoren und Widerstände hab ich soweit kalkuliert, aber ich bin mir im Moment nicht sicher ob ich was gravirendes vergessen habe.

MfG Fabian

Geändert von FabianH am 23. April 2008 um 18:20

Seiten (7): « 1 2 [3] 4 5 6 7 »
[Zurück zum Anfang]
Du kannst keine neue Antwort schreiben